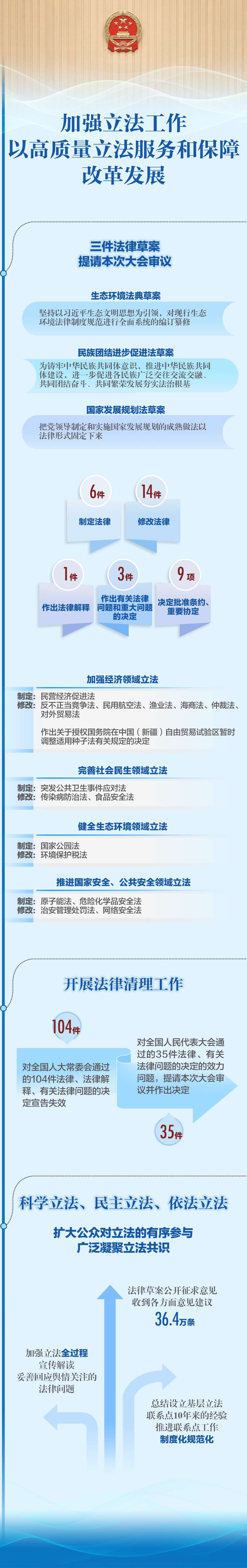
制定修改法律24件,听取审议22个监督工作报告,交办代表议案269件、建议9160件……全国人大常委会工作报告9日提请全国人代会审议。过去一年人大工作有哪些特点亮点,今后一年将完成哪些重要任务? 一图速览人大报告精华版。 策划:钱彤、石锋 统筹:陈菲、黄庆华 设计制作:赵丹阳、密雅琪、刘澈 新华社新媒体中心制作







制定修改法律24件,听取审议22个监督工作报告,交办代表议案269件、建议9160件……全国人大常委会工作报告9日提请全国人代会审议。过去一年人大工作有哪些特点亮点,今后一年将完成哪些重要任务? 一图速览人大报告精华版。 策划:钱彤、石锋 统筹:陈菲、黄庆华 设计制作:赵丹阳、密雅琪、刘澈 新华社新媒体中心制作






